直辖市疫情防控行政划分/疫情防控区域划分

本文目录一览:

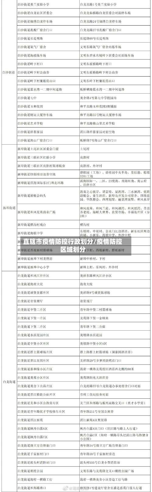
封控区,管控区,防范区的区别

〖壹〗 、关键区别总结封控区:针对高风险区域,实行最严格的封闭管理 ,解除条件最为严格,需满足无新增 、密接清零、全员核酸阴性三重条件 。管控区:针对中风险区域,管理措施相对宽松 ,但解除条件与封控区一致 ,需确保无新增病例和密接风险。防范区:针对低风险区域,管理以社会面管控为主,解除条件取决于封控区、管控区的整体解封情况。

直辖市疫情防控行政划分/疫情防控区域划分-第1张图片

〖贰〗 、封控区、管控区、防范区在定义 、管控措施、解除标准方面存在不同 ,具体如下:定义不同封控区:主要是划定的中、高风险区及阳性个案的发现点 、居住点、工作点、活动点及周边区域 。这些区域通常存在较高的疫情传播风险,可能直接关联到确诊病例或无症状感染者 。

直辖市疫情防控行政划分/疫情防控区域划分-第2张图片

〖叁〗 、封控、管控、防范区是否可以出行按照相应管控措施,封控区足不出户 ,管控区人不出区,防范区有序出行。非特殊需要,未经市 、区(县)疫情防控部门批准的不得离开当地。市内其他区域居民非必要不离当地 、不出本省 。

直辖市疫情防控行政划分/疫情防控区域划分-第3张图片

〖肆〗、封控区、管控区 、防范区的区别及所在区域判定封控区定义:主要是阳性病例的发现点、居住点、工作点 、活动点及周边区域。比如某确诊患者居住的小区单元楼 ,以这个单元楼为核心划定的区域就可能是封控区。判定:一般由当地疫情防控指挥部根据疫情传播风险大小、病例活动轨迹等因素综合判定 。

〖伍〗、防范区 划分依据:县(区)内除封控区 、管控区以外的区域。管理范围:实行“强化社会面管控,严格限制人员聚集”。解除条件:县(区)内封控区、管控区全部解封解控 。注意事项封控区 足不出户:服从社区安排,配合核酸检测、健康监测等措施。

疫情三级防控是什么标准

〖壹〗 、法律分析:『1』造成3人以上、10人以下死亡(含失踪) ,或危及10人以上、30人以下生产安全,或者30人以上 、50人以下中毒(重伤),或者直接经济损失较大的安全生产事故灾难。『2』超出县级人民政府应急处置能力的安全生产事故灾难 。『3』发生跨县级行政区安全生产事故灾难。『4』市(地 、州)人民政府认为有必要响应的安全生产事故灾难。

〖贰〗、疫情防控三级标准是指在发生较大突发公共卫生事件时 ,采取的一系列应急响应措施 。具体包括以下内容:应急响应启动:分析研判:地级以上市、省直管县突发公共卫生事件应急指挥机构立即组织各单位成员和专家 ,对事件进行分析研判 。综合评估:对事件的影响及其发展趋势进行综合评估,以确定应急响应的级别和措施。

〖叁〗 、疫情防控省级三级标准主要包括以下几个方面:组织体系与应急响应 成立应急领导小组:在省级层面迅速成立突发事件应急领导小组,由比较高领导担任组长 ,下属各领导作为小组成员,以及由精干人员组成的组员,确保决策迅速、执行有力。

〖肆〗、三级: 疫情严重程度:出现聚集性疫情 ,有社区传播的风险,但形势相对可控 。 防控措施:由地级以上市人民政府负责统筹,组织协调本级及下级相关部门进行疫情防控和应急处置。 响应层级:虽然疫情的形势已经转“危急 ”为“可控” ,但仍需保持高度警惕,确保疫情防控工作不松懈。

〖伍〗 、防护要求:穿工作服(白大褂)、戴一次性使用帽子、穿一次性使用隔离衣和戴一次性使用手套 、戴一次性使用外科口罩(每4小时更换1次或感潮湿时更换,有污染时随时更换) 。

〖陆〗、法律分析:—级防护是针对从事诊疗的医护人员而言的 ,需穿好工作服,戴好帽子、口罩,在与病人接触后需消毒。二级防护指的是对传染病的防控 ,相关医护人员需戴好口罩 、护目镜等 ,注意呼吸道的防护。三级防护是指在二级防护的基础上,增强防护 。

疫情为什么是31省

〖壹〗、全国行政区划概况 全国共有32个省、自治区 、直辖市以及特别行政区,但疫情报告或相关公告中常提及的“31省”并不包括台湾省。这是因为台湾省的政治地位特殊 ,且在实际操作中,其疫情数据和防控措施往往单独列出或进行特殊处理。

〖贰〗 、在新闻通报疫情时,通常会提到“31省(自治区、直辖市)和新疆生产建设兵团 ” ,这是因为台湾地区的数据通常不被统计在内 。因此,实际上提到的31个单位是32个省级行政单位减去台湾地区。

〖叁〗、通常说31个省(自治区 、直辖市)而不是32个,主要有以下原因:行政区划统计角度:近来我国有23个省、5个自治区、4个直辖市以及2个特别行政区 ,共计34个省级行政单位。若不算港澳特别行政区,则是32个省级行政单位 。

〖肆〗 、哪有34个省?只有22个省,31个省份才对 ,其他2个特别行政区和一个地区是单独统计数据的,内地只负责统计31个省份的数据 。希望这个回答能够帮助到你。

〖伍〗、传染性强:奥密克戎的传播效率远高于早期毒株,导致疫情快速蔓延。隐匿性强:感染者早期症状轻微或无症状 ,难以通过常规筛查及时发现 ,增加了防控难度 。发现困难:症状不典型导致病例识别滞后,病毒已在社区隐匿传播一段时间,形成多点散发。

发表评论